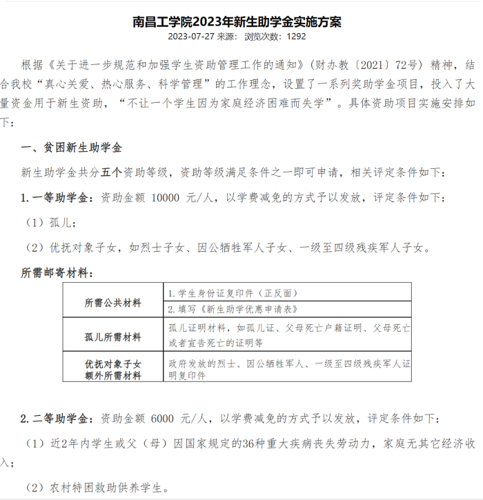
忠信笃行 自强不息

学校绿色通道助力2023级新生入学畅通无忧

发布时间:2023-10-27 15:55

9月4日,南昌工学院2023级新生报到的日子如约而至。为做好新生的入学资助工作,学校在迎新场地设置新生助学金学费减免和“绿色通道”办理点,多措并举做好2023级新生资助育人工作,力争做到精准资助全覆盖,切实保障2023级家庭经济困难新生入学畅通无忧。

a1.png

关爱前移,筑梦启航

6月学校通过“南昌工学院招生就业处”微信公众号和招生信息网等平台推送学校资助政策;8月随录取通知书邮寄《江西省高校学生资助政策简介》和《南昌工学院2023年新生助学金实施细则》;暑期开通资助咨询热线,全方位开展资助政策宣传工作,把学校对资助工作的重视以及对家庭经济困难学生的关怀提前传递给新同学。将资助政策宣传前置,帮助家庭经济困难学生提前了解国家和学校资助政策,消除学生和家长的后顾之忧,切实打通学生资助政策宣传的"最后一公里",保障学生安心入学。

a2.png

暖心服务,入学无忧

为简化报到流程,提高工作效率,学校在迎新系统上设置了新生助学金学费抵免模块,家庭经济困难新生报到时可通过线上直接办理学费抵免手续,同时,线下办理“绿色通道”缓交学费,让学生吃下定心丸,快速、顺利入学。截至目前,学校已有1044名新生获得1000-10000元不等金额新生助学金,有22新生通过“绿色通道”办理了学费缓交申请。

a21.png

精心定制,关爱护航

新生报到期间,学校招生就业处和学生资助管理中心在迎新场地精心布置“绿色通道”办理点,现场为广大新生提供资助政策咨询、现场办理学费缓交等服务,由志愿者全程陪同带领贫困新生办理报到手续、学费减免、宿舍入住等流程,切实保障家庭经济困难新生顺利入学。在资助专访中了解到,贫困新生普遍希望在生活条件、勤工助学岗位补贴等方面能得到更多的帮助。此次获评新生助学金,让他们感受到了温暖,在未来的学习生活中,希望自己能努力学好专业知识,同时争取一些奖助学金,为家里减轻负担,顺利完成学业。

a3.png

新生助学金和“绿色通道”是学校学生资助政策两大重要资助体系,学校领导高度重视家庭经济困难学生的教育和帮扶工作。学校坚持助学与助人相结合,形成了以助学贷款和助学金为资助主体,以勤工俭学、奖学金为重要支撑,以学费减免、临时困难补助、社会资助和医疗保险等为必要补充的资助体系。阻断贫困代际传递,让每个学子都对自己有信心、对未来有希望。(供稿/招生就业处  审核/孙小迎)